和记AG
当前位置:
首页
>
政务公开
>
部门信息公开目录
>
应急管理局
>
通知公告
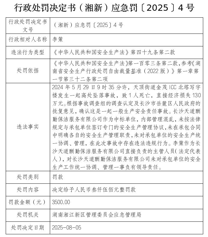
行政处罚决定书(湘新)应急罚(2025)4号
文章来源:湘江新区应急管理局
发布时间:2025-08-11
打印
字体大小:
大
中
小
分享到:
相关文档:
扫一扫在手机打开
和记AG